中国残疾人联合会 | 四川省残疾人联合会 无障碍浏览 | 设为首页 | 加入收藏  
  • 首  页
  • 组织机构 新闻中心 信息公开 业务工作
  • 专题专栏
  • 联系我们
  • 政务服务
    | 视频新闻 | 图片新闻 | 机关党建 | 组联工作 | 宣传文体 | 康复工作 | 教就扶贫 | 维权工作 | 爱心助残 | 先进典型
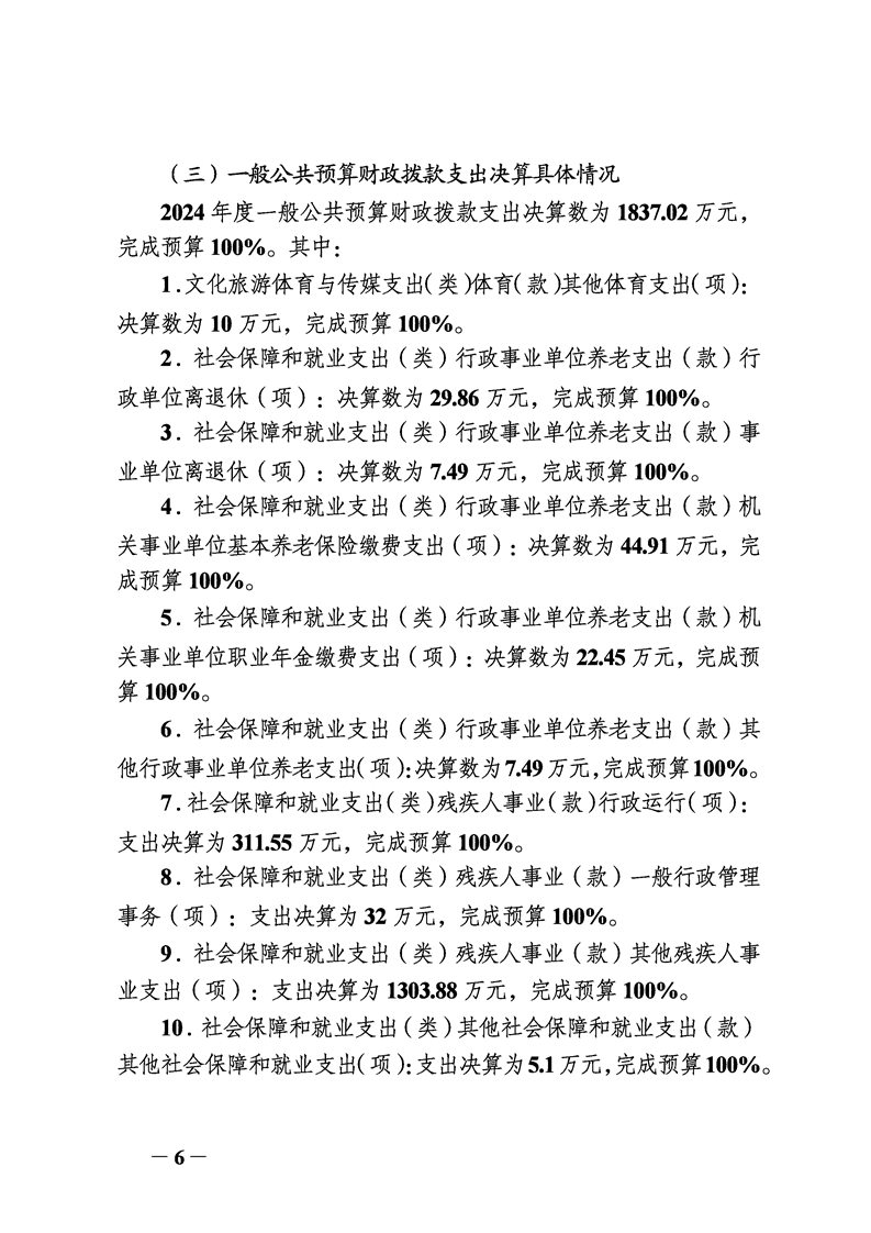
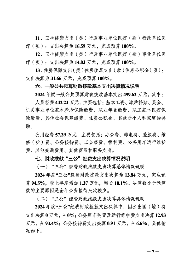
    2024年度南充市残疾人联合会决算公开
    双击自动滚屏   添加时间:2025/9/29   浏览次数:2903   信息录入:南充市残联   【字体: 】    收藏   打印
      收藏本页 | 打印本页 | 关闭窗口
    建议使用IE6以上版本浏览器,在1024*768以上屏幕分辨率下浏览本网站
    南充市残疾人联合会 2017-2018 版权所有  蜀ICP备2024069562号-1  川公网安备 51130202000233号
    地址:南充市顺庆区金泉路302号 邮编:637000 办公室:2666971 教就科:2223265 康复科:2666202 组宣科:2222543 信访室电话:2583052 2224951

    回到顶部